复杂检索 学校首页 投稿

我校三山五园工作室研究成果获北京宣传文化引导基金出版项目资助

时间:2025-12-26 作者:宣传部 园林学院 来源:园林学院 浏览:

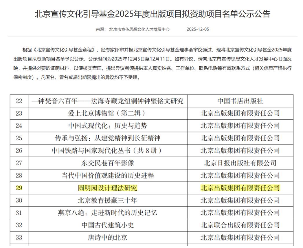
近日,北京宣传文化引导基金公布《2025年度出版项目拟资助项目名单》,由我校园林学院青年教师、三山五园工作室学术带头人朱强老师撰写,北京出版集团有限责任公司申报的《圆明园设计理法研究》入选图书出版类资助项目。这是我校三山五园工作室研究成果首次获得该基金的专项支持。

《圆明园设计理法研究》为朱强的博士学位论文,在中国工程院院士、北京林业大学园林学院教授孟兆祯先生的指导下完成,于2022年6月获评北京林业大学优秀博士论文。本论文成功申报2024年北京市社会科学基金后期资助项目。2025年初,由北京出版集团联合作者申报至北京宣传文化引导基金,并计划于2026年正式出版发行。

据悉,北京宣传文化引导基金成立于2015年,是由中共北京市委宣传部主管、北京市宣传思想文化人才发展中心管理的公益性、政策性基金,旨在扶持具有重要文化价值与社会影响力的原创作品、主题宣传与文化项目。此次《圆明园设计理法研究》的入选体现了北京市对历史文化遗产价值阐释的高度重视、对风景园林学科研究成果的高度认可,也是落实“北京历史文化名城保护”战略的具体行动。

学校将进一步深入学习贯彻习近平文化思想,以学科建设为支撑、以社会需求为导向,持续开展对北京历史文化的相关研究,推动文化遗产研究与传播工作走深走实,为首都园林遗产的文化挖掘、科普传播贡献更大力量。

最新动态
热点排行