专题专栏 更多>>
最新动态
-
党委常委会召开会议 学习习近平总书记重要指示精神...
29
2026.04
-
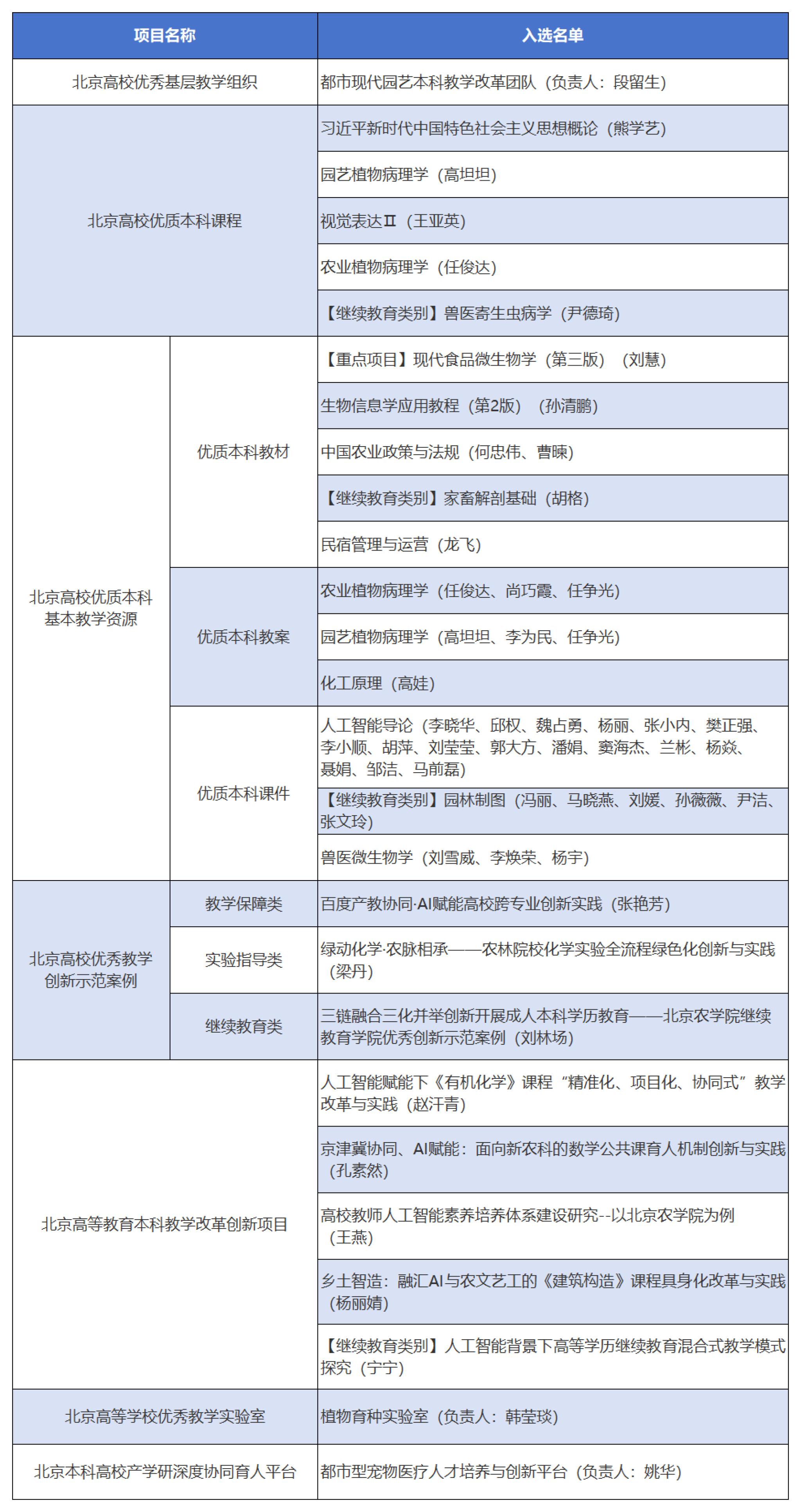
我校27项项目入选2025年北京高校本科教学项目建设
29
2026.04
-
北农青年以青春赴山海 把初心写在南疆热土
28
2026.04
-
深化校城融合 共促高质量发展 昌平区副区长苏大林...
28
2026.04
-
北京昆虫学会2026年会员活动日暨“数智时代的昆虫...
27
2026.04
-
学校获批6项北京市乡村振兴专家咨询委员会课题
27
2026.04
-
【中国报道】北农党委推动树立和践行正确政绩观学...
27
2026.04
-
北京市教委副主任吴洁到我校调研指导首都高校第64...
26
2026.04
-
【人民日报】宠物家庭需树立科学消毒观
24
2026.04
-
智能科学与工程学院青年教师张宇轩与邱权教授提出...
24
2026.04
